単柱式ラーメン橋脚CADプログラム
初版リリース:2013.12.17
関連製品
UC-Drawツールズ
3D配筋
SXF3.1
IFC
UC-DrawツールズRahmen Pier(ラーメン橋脚)は、単柱式ラーメン橋脚の配筋図・加工図・鉄筋表などの図面を一括自動生成するCADプログラムです。
本製品は、DXF、DWGファイル変換をサポートしており、電子納品対応のSXF、P21形式の出力機能も実装しています。
| UC-Drawツールズ(図面確認 Ver.6)は、2010年 6月 17日、OCF検定に合格しました。 また、2012年 1月、OCF定期検定に合格し、OCF検定認証を継続しています。 (OCF:オープンCADフォーマット評議会 http://www.ocf.or.jp/) ■OCF検定結果 ・申請ソフトウェア: UC-Drawツールズ(図面確認 Ver.6) ・バージョン: 1 ・カテゴリー: 自動製図 |
![]() |
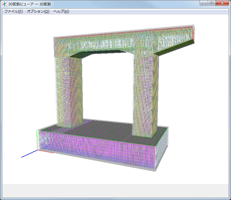
機能概要
3D配筋シミュレーション機能参考画像
形状、鉄筋













※ 2021年4月からの消費税総額表示義務化に伴い、価格表記を「税抜」から「税込」へ移行いたします。
本体価格
価格は税込表示です
■本体価格
| 製品名 | 価格 |
|---|---|
| UC-Drawツールズ Rahmen Pier(ラーメン橋脚) | ¥157,300(税抜¥143,000) |
■フローティングライセンス価格
本体価格の40%を追加いただくことで、誰でも、どこでも、どのPCでも製品の利用が可能となります。
| 製品名 | 価格 |
|---|---|
| UC-Drawツールズ Rahmen Pier(ラーメン橋脚) | ¥62,920(税抜¥57,200) |
サブスクリプションサービス 契約価格
■サポート内容
・バージョンアップ無償提供 ・電話問合せテクニカルサポート
・問合せサポート(電子メール、FAX) ・ダウンロードサービス ・保守情報配信サービス
※ライセンス管理コスト削減、製品ご利用形態ニーズ多様化への対応を充実させることを目的として、従来の保守・サポート形態からより便利な、「サブスクリプションサービス」へ順次移行いたします(2016年4月1日~)。
価格は税込表示です
| 対象製品 | 初年度 | 1年 |
|---|---|---|
| サブスクリプション(UC-Drawツールズ Rahmen Pier (ラーメン橋脚)) | 無償 | ¥62,920(税抜¥57,200) |
| サブスクリプション(UC-Drawツールズ Rahmen Pier (ラーメン橋脚)フローティング) | ¥88,088(税抜¥80,080) |
■レンタルライセンス:短期間での利用により、低廉な価格でのライセンス利用が可能
■レンタルフローティングライセンス:ライセンスの認証をWeb経由で受ければ、誰でも、どこでも、どのPCでも製品の利用が可能
■レンタルアクセス:既に購入済みの製品の利用ライセンス数を増やす事が可能です。事前契約により、レンタルライセンス期間(1ヵ月~3ヵ月)の単位で自動的にライセンスが付与されます。利用実績に応じて後日請求いたします。事前申込価格として、レンタルライセンス価格の15%引きとなります。ユーザ情報ページにてお申込みいただけます。
※サービス強化、利便性向上を図る目的で「レンタルライセンス/レンタルフローティングライセンス」を2007年9月3日より提供を開始しました。
※レンタルライセンス/レンタルフローティングライセンス開始後の期間変更は出来ません。期間延長の場合は再申込となります。
レンタルライセンス/レンタルフローティングライセンス
価格は税込表示です
■レンタルライセンス
| 対象製品 | 2ヶ月 | 3ヶ月 | 6ヶ月 |
|---|---|---|---|
| UC-Drawツールズ Rahmen Pier(ラーメン橋脚) | ¥70,785 | ¥83,369 | ¥102,245 |
■レンタルフローティングライセンス
| 対象製品 | 2ヶ月 | 3ヶ月 | 6ヶ月 |
|---|---|---|---|
| UC-Drawツールズ Rahmen Pier(ラーメン橋脚) | ¥117,975 | ¥139,997 | ¥173,030 |
| 製品名 | アカデミー価格 |
|---|---|
| UC-Drawツールズ Rahmen Pier (ラーメン橋脚) | ¥125,840(税抜¥114,400) |
「フォーラムエイト・ポイント・バンク(FPB)」は、ご購入時に購入金額に応じたポイントを登録ユーザ情報のポイントバンクに加算し、次回以降の購入時にポイントに応じた割引または、随時特別景品に交換するユーザ向けの優待サービスです。
フォーラムエイト・ポイント・バンク(FPB) 交換ポイント
| 製品名 | 交換ポイント数 |
|---|---|
| UC-Drawツールズ Rahmen Pier (ラーメン橋脚) | 85,800ポイント |
バージョンアップ開発履歴
■バージョンアップ、リビジョンアップ(無償保守)の主な内容を一覧にしています。
旧版改訂、リバイバル版リリース時などの場合にご参考ください。
| UC-Drawツールズ Rahmen Pier(ラーメン橋脚) | ||
| バージョン | リリース日 | 主なバージョンアップ内容 |
| 1.01.00 | 15/12/02 |
|
| 1.00.00 | 12/12/16 | 新規リリース。 |
動作環境
| OS | Windows 10 / 11 |
| CPU | Intel Coreシリーズおよび完全互換のあるCPU |
| 必要メモリ(OSも含む) | OSのシステム要件を満たし、問題なく動作する環境 |
| 必要ディスク容量 | 約500MB以上 (インストール時及び実行時含む) |
| ディスプレイ(画面解像度) | 1024×768以上 |
| 入力データ拡張子 | F4V |
| ファイル出力 | PSX、SXF、DXF、DWG、JWW、JWC |
| 他製品との連動 | <読込>ラーメン橋脚の設計・3D配筋 <保存>UC-win/Road(3DS) |
製品購入/お問い合わせ窓口
■FORUM8 オーダーページで購入
製品購入 - オーダーページ にて、バージョンアップ・新規製品・各種サービスの御見積作成・申込・決済ができます。
クレジット利用や、分割払いシステムでの購入も可能です。
ご質問は、バージョンアップセンタ(vc@forum8.co.jp)までお気軽にお問い合わせ下さい。
「RC下部工の設計・3D配筋/ラーメン橋脚の設計・3D配筋」の作図機能に特化し、単柱式橋脚の配筋図・加工図・鉄筋表などの図面を一括自動生成できます。
下記の各図面ファイル形式に対応した製品と連携できます。
PSX形式:「UC-Draw」の図面ファイル形式。加工図・鉄筋表の関連を保持していますので、加工図を編集した際に鉄筋表にもその修正を反映することが可能。
SFX:JACICが標準化したCADデータ交換用図面ファイル形式
DXF:「AutoCAD」の図面ファイル形式。主にファイル交換用。
DWG:「AutoCAD」の標準図面ファイル形式。
JWW:「JW_CAD」の図面ファイル形式(新)。
JWC:「JW_CAD」の(旧)図面ファイル形式。Ver.2.22H対応。
3D配筋ビューアーを搭載により、生成した3D配筋データが確認できます。また、「3D配筋CAD」との連携により、鉄筋の干渉チェックなどが容易に行えます。以下の3Dデータ形式に対応。
RFV :「3D配筋CAD」でインポート可能なファイル形式。
3DS:「3DS MAX」の標準ファイル形式。
IFC:IFC仕様のファイル形式。
適用基準は以下の通りです。

LOADING